Skip to main content
Please wait...

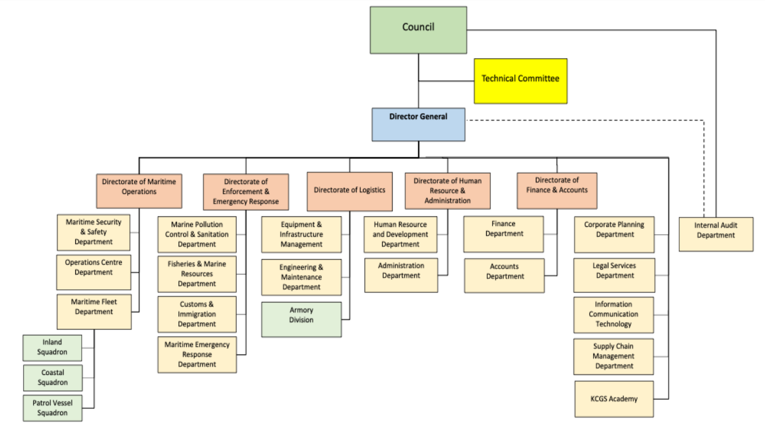
Organograms

Organizational Structure

The organizational structure of KCGS provides a future-looking setup for its better functioning pursuant to its functions and powers as prescribed in Sections 8 and 9 respectively, of the KCGS Act No. 11 of 2018.
KCGS Organizational Structure Chart